Na internetu se pojavila stvar koja će mnoge obradovati, a druge ozbiljno uznemiriti. Objavljen je kompletan otvoreni kod za radarski sistem koji, prema dostupnim podacima, može da prati više ciljeva na udaljenosti do 20 kilometara. Sistem nosi oznaku AERIS-10, a ono što ga izdvaja nije samo domet, već činjenica da je praktično ceo projekat objavljen javno, sa šemama, rasporedima štampanih ploča, FPGA kodom, softverom i grafičkim interfejsom.
Ono što proizvođači naplaćuju oko 250 hiljada dolara, jedan programer je objavio potpuno besplatno, kao potpuno otvoreni projekat. I to ne kao parcijalnu demonstraciju ili laboratorijski koncept bez upotrebljivih detalja, već kao kompletan sistem koji uključuje hardver, obradu signala i softverski interfejs.
Šta je zapravo AERIS-10?
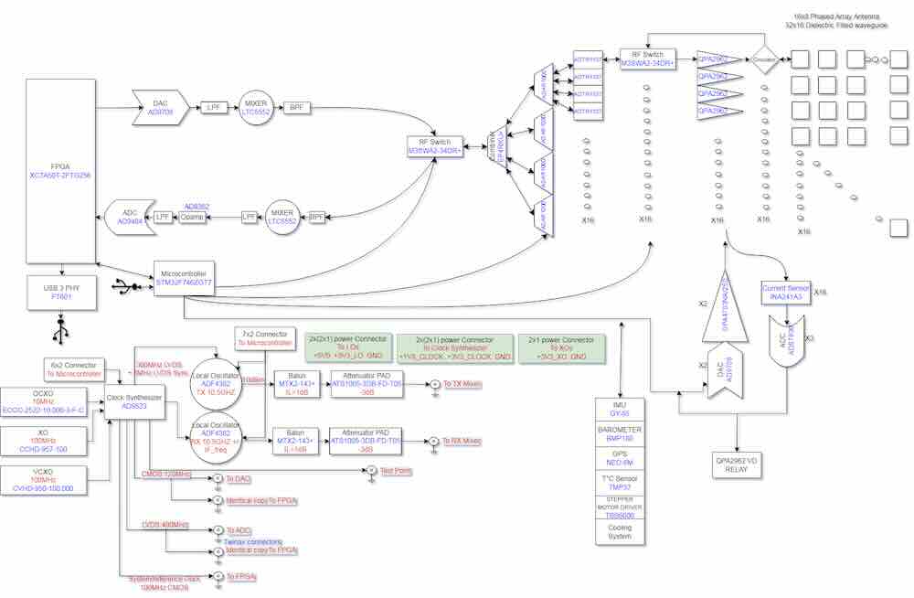
AERIS-10 je opisan kao otvoreni, jeftiniji fazirani radarski sistem na 10,5 GHz, zasnovan na pulsnoj linearno frekventno modulisanoj tehnologiji. Projekat dolazi u dve verzije. Prva, AERIS-10N, predviđena je za domet do 3 kilometra. Druga, snažnija verzija, označena kao AERIS-10E ili proširena varijanta, podiže domet do 20 kilometara.
Sistem je zamišljen kao platforma za istraživače, timove koji rade sa dronovima i ozbiljne SDR entuzijaste koji žele da eksperimentišu sa tehnologijom faziranog radarskog niza, elektronskim upravljanjem snopom, kompresijom impulsa, Doplerovom obradom i praćenjem ciljeva.
Najvažnija stvar je to što je ceo projekat objavljen kao otvoreni izvor. Hardver je naveden pod licencom CERN-OHL-P, softver pod MIT licencom, a status projekta je označen kao alfa. Drugim rečima, autori otvoreno pozivaju sve da ga razvijaju dalje.

Šta je sve objavljeno?
Objavljeni paket uključuje ono što se kod ovakvih projekata uvek drži iza zatvorenih vrata. Tu su kompletne šeme, rasporedi štampanih ploča, firmver, FPGA logika, kao i Python GUI, dakle grafički korisnički interfejs za prikaz i upravljanje radom sistema.
Na papiru to znači da ne dobijate samo ideju, već kompletnu arhitekturu sistema. Projekat je modularan i sastavljen iz više celina: upravljanje napajanjem, sinteza frekvencije, glavna RF i digitalna obrada, kontrolni mikrokontroler, kao i antenski niz.
U jačoj verziji, sistem koristi fazno upravljanje snopom od ±45 stepeni po azimutu i elevaciji, uz mehaničko skeniranje 360 stepeni pomoću steper motora. To odmah pokazuje ambiciju projekta, ovo nije jednostavan statični radar za osnovni eksperiment, već koncept koji pokušava da spoji elektronsko i mehaničko skeniranje u jednu funkcionalnu celinu.
Dve verzije, dva nivoa ozbiljnosti
Slabija verzija, AERIS-10N, koristi antenski niz sa pač antenama dimenzija 8×16 i deklarisani domet od 3 kilometra. Jača verzija, AERIS-10E, koristi mnogo ozbiljniji niz sa 32×16 elemenata i dielektrično ispunjenim prorezanim talasovodom, uz deklarisani domet do 20 kilometara.
Upravo ta proširena varijanta privlači najveću pažnju, jer tu više ne govorimo o kratkom eksperimentalnom radaru za blisko okruženje, već o sistemu koji već ulazi u zonu ozbiljnijeg nadzora i praćenja.
Prema objavljenim specifikacijama, jača verzija koristi izlaznu snagu od 10 W x 16 kroz GaN pojačala, dok slabija radi sa približno 1 W x 16. U oba slučaja obrada signala oslanja se na kombinaciju FPGA + STM32.

Napredna obrada signala u otvorenom kodu
Jedan od najzanimljivijih delova projekta jeste to što nije otvoren samo hardver, već i logika obrade. Ugrađena FPGA obrada pokriva više funkcija koje se inače vezuju za znatno skuplje i potpuno zatvorene radarske sisteme.
Prema opisu projekta, sistem radi:
- kompresiju impulsa,
- Doplerovu FFT obradu,
- MTI,
- CFAR detekciju,
- I/Q konverziju u osnovni opseg,
- filtriranje,
- decimaciju,
- automatsku kontrolu pojačanja.
Dakle, objavljen je ne samo način da se radar fizički napravi, već i digitalni „mozak“ koji sirove podatke pretvara u upotrebljivu sliku ciljeva.
Vizuelizacija se zatim radi kroz Python interfejs sa prikazom ciljeva u realnom vremenu i integracijom mape. Sistem dodatno koristi GPS i IMU za korekciju položaja i stava, što znači da je projektovan da radi sa dinamičkom orijentacijom i korekcijom koordinata ciljeva.
Za koga je ovakav projekat napravljen?
Autori kažu da je projekat namenjen univerzitetskim istraživačima, startapovima koji rade sa dronovima i naprednim tehničkim entuzijastima. U osnovi, ideja je da se radarska tehnologija načini svima dostupna i da se omogući pristup platformi za eksperimente sa faziranim nizovima i savremenom obradom signala.
Upravo tu leži i širina cele priče. Kada se ovakav sistem objavi kao otvoreni projekat, on više ne ostaje rezervisan samo za velike kompanije, državne institute i zatvorene vojne programe. Granica između ozbiljnog istraživačkog projekta i tehnologije koja može da se veoma brzo prilagođava raznim potrebama postaje mnogo tanja.
To je suštinski razlog zbog kojeg će AERIS-10 izazvati pažnju daleko širu od hobističke zajednice.

Zašto je ovo veoma zanimljivo
U poslednjih nekoliko godina svet je navikao na to da se otvoreni kod vezuje za softver, 3D štampu ili male, marginalne elektronske projekte. Međutim, kada se u otvorenom režimu pojavi radar sa faziranim nizom, elektronskim upravljanjem snopom, Doplerovom obradom i dometom do 20 kilometara, to je već sasvim druga kategorija.
To pokazuje da se neke tehnologije koje su dugo bile skupe, zatvorene i rezervisane za državni ili korporativni nivo polako spuštaju na niži prag dostupnosti. A kada prag padne, menja se i igra.
Ovaj projekat ne znači da će od sutra svako imati ozbiljan radar, ali znači nešto drugo, veoma važno: znanje, šeme i osnovna arhitektura više nisu zatvoreni u trezorima korporativne industrije. Objavljeni su, licencirani i stavljeni pred javnost.
Baš zato je AERIS-10 mnogo više od još jednog tehničkog projekta na internetu. To je znak da se i u oblasti radarske tehnologije polako ruše barijere između „vojnog“, „industrijskog“ i „otvorenog“. Kada se takva barijera jednom sruši, posledice više nisu samo tehničke, već i tržišne, bezbednosne i političke.
LINK: https://github.com/NawfalMotii79/PLFM_RADAR
U ovom projektu je najinteresantnije kako je konkretno reseno fazno pomeranje snopa radarskog zracenja. Ako pogledamo doktorske radove na nasim tehnickim fakultetima, a vezane za ovu oblast, tamo su data neka teoretska razmatranja problema no bez nekih konkretnih resenja problema. Sada je taj problem resen. Na komercijalnom trzistu se bez problema mogu naci poluprovodnici koji daju preko 30W na 10GHz tako da je i problem veceg dometa radara lako resiv. Isto tako ako radarski opseg prebacimo na 24GHz tamo su komercijalno dostupni predajnici snage do20W. Sve u svemu ozbiljna ”igracka” za nekoga ko je voljan da eksperimetise i da kao rezultat dobije komercijalno uopotrebljiv proizvod.
Za manje upucene radari se ne koriste samo za osmatranje vazduhoplova.
Било је очекивано да ће неко (вероватно група студената и професора) у неком моменту одлучити да направе један овакакав пројекат. Једини начин да им неко не дође и узурпира пројекат јесте да га јавно објаве под одговарајућим лиценцама отвореног кода и тако омогуће даљи развој њиховог пројекта.
Наравно, ово је и одличан начин да се компаније натерају на даље усавршавање досадашњих решења јер, ето, постоје и јавно доступна решења..